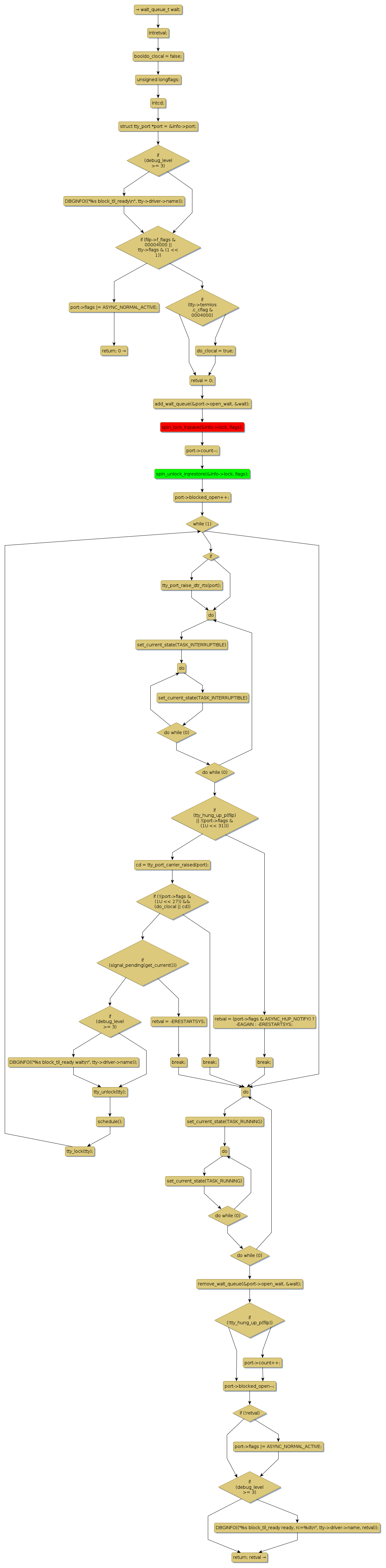
Instance Verification Kit (IVK)
spin lock @ [89259+38+/linux-3.19-rc1/drivers/tty/synclink_gt.c]
Instance Signature: lock
|
The Matching Pair Graph:
|
|
Function Name
|
Control Flow Graph (CFG)
|
Events Flow Graph (EFG)
|
Source Correspondence
|
|
block_til_ready
|
|
|
[88408+15+/linux-3.19-rc1/drivers/tty/synclink_gt.c]
|